服务咨询电话:
15295186630
网站首页
关于我们
产品中心
ADU温控通风地板
防静电架空地板
通风防静电地板
机房墙板彩钢板
支撑系统
新闻资讯
公司动态
行业资讯
成功案例
最新案例
经典案例
技术文档
客户留言
联系我们
技术文档
首页
>
技术文档
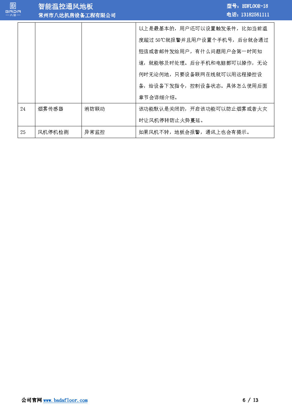
智能款配EC风机BDFLOOR-18说明书
发布时间:2025-09-25 13:08:33
人气:
上一条:
没有了
下一条:
半智能款BDFLOOR-16(配单个高压交流大风机)
相关资讯
2025-09-25
ADU风机通风地板产品选型手册
2025-09-25
智能款配EC风机BDFLOOR-18说明书
2025-09-25
半智能款BDFLOOR-16(配单个高压交流大风机)
2025-09-25
半智能款BDFLOOR-16(配4个高压交流小风机)
2025-09-25
机械三档款BDfLOOR-12(配单个高压交流大风机)
2025-09-25
机械三档款BDfLOOR-12(配4个高压交流小风机)
相关产品
硫酸钙防静电地板
全钢防静电地板
陶瓷防静电地板
铝合金防静电地板
OA网络地板
Copyright © 2012-2025 八达机房 版权所有 备案号:
苏ICP备2021051498号-3
网站地图
在线客服
服务热线
服务热线
15295186630
微信咨询
返回顶部